0 Beeline Connect Beeline Connect

SAAS, Web, and Mobile Platform Design

Beeline Connect

Beeline Connect is a SaaS platform that links bicycle dealers with OEMs.

Role

Design Lead,
UX / UI Designer

Product

Platform Design
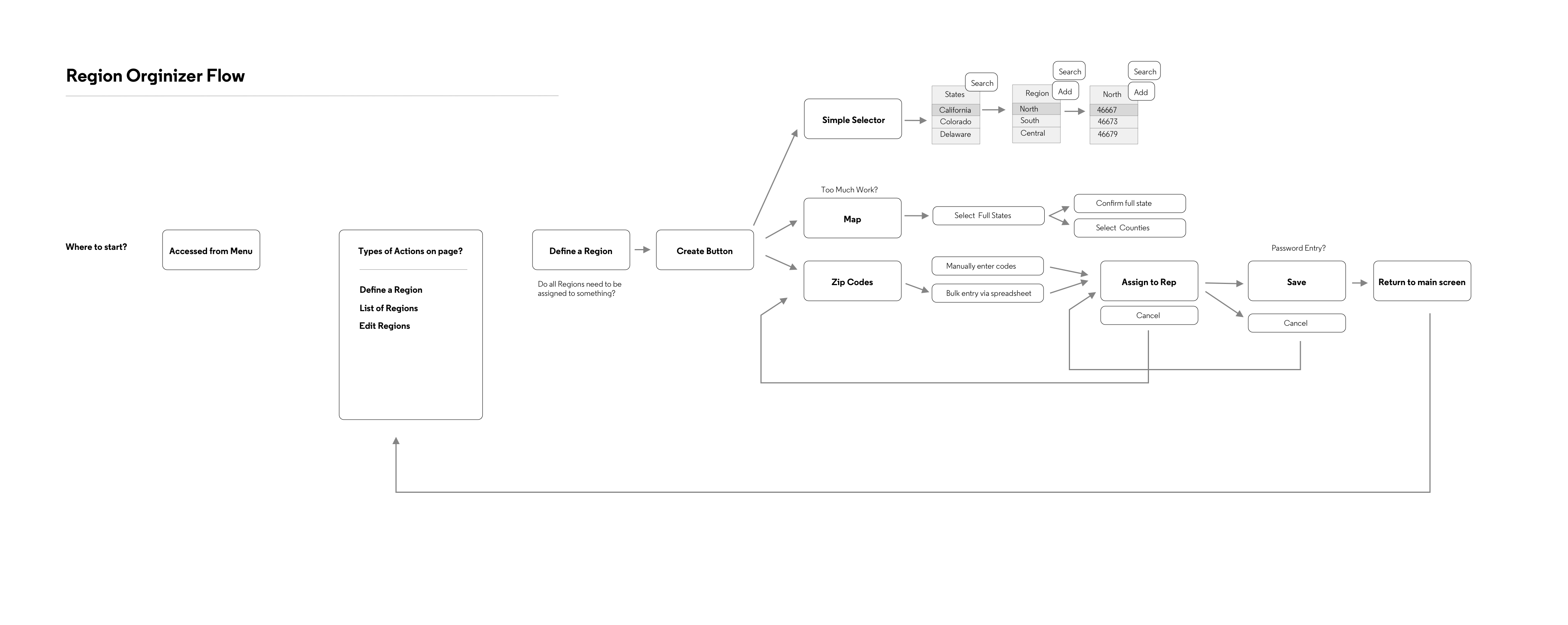
Management and Scheduling Tools

Shop Hours

Dealer Management and Service Scheduling Tools

Our focus through multiple UX iterations, easy product usability, coupled with the best User Experience possible.

Dealer Management

"Beeline Connect provides us the platform to capitalize on industry growth, direct new customers to a local dealer, and ensure that every new Batch and VAAST owner has a positive riding experience the very first day they receive their bicycle."

- Morten Kristiansen, United Wheels Inc.

Connect with Brands
Territory Manager
Drag View Close play